151
Share
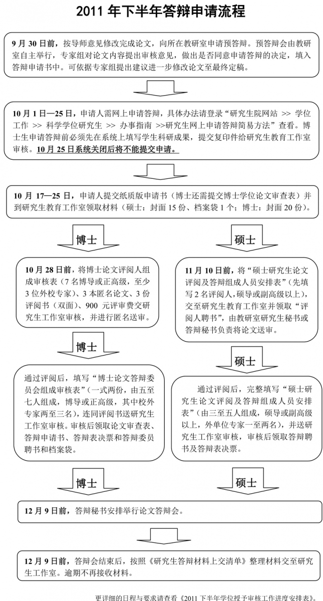
关于开始2011年下半年答辩申请的通知
发布人:william威廉中文
发布日期:2011-09-29
各位申请答辩的同学:
2011年下半年答辩已经接受申请,以下是一个简易的答辩申请流程,更详细的申请程序请留意本站更新。领取材料与上交材料地点都在办公楼后座214办公室。联系电话:87331459。
注意:申请医学学位的同学,在12月1日前,必须上交本科学位证复印件。申请延迟答辩的同学,请在10月31日前办理延期答辩手续。

william威廉中文研究生教育工作室
2011年9月29日



