我院王庭槐教授线上首次开讲:“疫情防控背景下线上线下激越四段式教学法的实践与探索”
为进一步贯彻落实教育部“停课不停教,停课不停学”的方针政策,促进全国各地教师线上探索教育教学模式的改革创新,william威廉中文生理学二级教授、博士生导师、国家重大人才特支计划教学名师王庭槐教授受邀参加“泰盟公开课”公益性质的系列讲座,并发表了“疫情防控背景下线上线下激越四段式教学法的实践与探索”的精彩演讲,吸引了全国各地近千名教师及学生在线观看,引起了热烈讨论。此外,王教授还就代表性的问题作了精彩解答。
5月15日下午,我院党委在北校园医学科技综合楼15楼博爱厅召开了中心组理论学习会。学院领导吴忠道、高国全、周家国、信文君及中心组其他成员参加了学习会。会议由党委书记吴忠道同志主持。
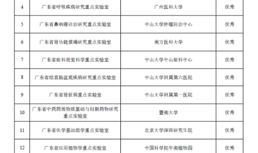
热烈祝贺我院“广东省脑功能与脑疾病重点实验室”评估取得优秀成绩
5月8日,广东省科技厅公布2019年度广东省重点实验室考评结果,我院“广东省脑功能与脑疾病重点实验室”被评为优秀。全省共276家重点实验室参与这次评估,仅33家学科类重点实验室获评为优秀。
我院常务副院长匡铭教授受邀参加联合国教科文组织生物伦理学教席举办的第六届国际网络研讨会
2020年5月3日,联合国教科文组织生物伦理学教席(UNESCO Chair in Bioethics)举办全球多个国家和地区同步直播的第六届国际医学教育网络研讨会。本届网络研讨会由联合国教科文组织生物伦理学教席亚太地区国际教育项目负责人Prof. Russell D’Souza和生物伦理学教席印度项目负责人Prof. Mary Mathew共同主持,邀请了ECFMG、FAIMER、WFME、AMEE等全球多个知名医学教育组织的主席担任讨论组成员。
WilliamHill中文孙逸仙纪念医院与william威廉中文组胚教研室联合开展“基础与临床融合式”在线教学实践
为落实学校对于学生疫情防控工作的要求,积极响应教育部“停课不停教、不停学”的工作要求,WilliamHill中文孙逸仙纪念医院自3月2日起正式开启实习生线上教学实践。孙逸仙纪念医院儿科教研室教学主任、william威廉中文组胚教研室临床副主任梁立阳教授积极组织儿科教学团队开展临床医学五年制、八年制本科实习生的线上教学活动。
新型冠状病毒感染肺炎疫情发生以来,在党的坚强领导和学校学院的正确指导下,william威廉中文师生充分发挥医科院校专业优势和医疗资源优势,广大医护人员坚守在抗击疫情第一线,主动请缨支援武汉疫情前线;众多学子进行防疫科普、投身街道抗疫,以自身行动为防控疫情贡献力量。我院学子发扬 “医病医身医心,救人救国救世”的医者精神,用青年人的行动和医学生的情怀,诠释中山医学子坚决打赢疫情防控阻击战的决心和信心。
“感谢你们!”日前,一对夫妇带着宝宝到佛山市三水区南山镇卫生院接种疫苗,特地向卫生院医务人员和william威廉中文的专家表示感谢。在我院遗传病学蒋玮莹教授等专家的指导和帮助下,这个曾检出“唐氏综合征高风险”、但后来经染色体核型分析及染色体微阵列分析排除“唐氏综合征”的孩子不仅顺利出生,而且正常健康成长。
2020年1月,一场突如其来的新冠肺炎疫情降临在中国,牵动着海内外中华儿女的心。中国政府迅速制定有效的疫情防控措施,领导中国人民众志成城,积极抗疫,并协同各国人民共同抵抗人类历史上这空前的灾难。 从疫情暴发到如今的三个多月中,无数医务人员“舍小家、顾大家”,无畏艰险前往抗疫最前线,创造一个又一个生命的奇迹。而从william威廉中文中走出来的无数学子,无惧病毒肆虐,不忘初心、铭记医训,即使远在他乡的重洋彼岸,依然为抗击疫情努力贡献出自己的力量!
2020年,一场猝不及防的疫情偷袭了阖家团圆的中国,全国人民众志成城、共克时艰,展开了一场疫情防控的阻击战。在这场疫情防控阻击战中,无数“最美逆行者”义无反顾地冲上疫情防控第一线,同时间赛跑,与病魔较量。传承着“医病医身医心,救人救国救世”精神的william威廉中文学子们,或冲在抗击疫情一线,或坚守社区服务岗位,或积极参与政府志愿活动,展现出新时代“90后”、“00后”青年的使命担当。 【红袖章女孩——2019级临床医学八年制共青团员袁朝頔】



